一、简介
根据国家留学基金管理委员会(以下简称国家留学基金委)与联合国教科文组织、联合国难民署、联合国开发计划署、联合国粮农组织、国际电信联盟、国际移民组织、世界粮食计划署签署的合作协议,2022年国家留学基金委将继续选派优秀青年到上述组织实习。
二、选派计划
1.选派规模
根据国际组织提供的岗位需求,第一批计划选派实习生113人。其中联合国教科文组织23人,联合国难民署10人,联合国开发计划署28人,联合国粮农组织19人,国际电信联盟7人,国际移民组织20人,世界粮食计划署6人。
2.选派类别及留学期限
实习生:6-12个月(以录取通知为准)。
3.实习岗位
国际组织提供实习岗位,详见文末“阅读原文”。
4.资助内容
实习生:奖学金资助标准及方式按照《2022年国际组织实习项目选派管理办法》有关规定执行。
三、申请条件
1.申请人应符合《2022年国家留学基金资助出国留学人员选派简章》和《2022年国际组织实习项目选派管理办法》规定的基本条件。
2.申请时年龄满18周岁,不超过32周岁(1990年1月1日以后出生);
3.申请时应符合以下条件之一:
(1)2022年毕业的国内外应届硕士、博士研究生(一经录取,须在毕业一年内开始实习)。
(2)硕士、博士毕业未满一年的国内在职人员。
(3)硕士、博士毕业未满一年,目前正在海外国际组织实习人员。
4.具有强烈到国际组织的工作意愿和职业理想。
5.外语水平良好,精通英语,掌握国际组织使用的其他语言者优先。每个岗位要求略有不同,详见岗位需求。
6.符合岗位的其他要求。每个岗位对专业背景等要求不同,详见岗位需求。
四、申请受理
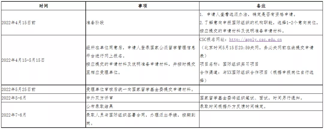
1.申请人应于2022年4月15日-5月15日登录国家公派留学管理信息平台http://apply.csc.edu.cn,按照申请材料及说明和网上报名指南(合作项目)完成网上报名,并按照系统提示上传规定格式的有关材料。
2.国家留学基金委委托以下单位(以下简称受理单位)负责申请受理工作:有关高校负责受理本校人员(学生及在职人员)的申请;在外留学人员的申请委托现就读院校或科研机构所在国我驻外使(领)馆教育处(组)负责受理;其他人员的申请由有关国家留学基金申请受理单位负责受理(详见受理单位一览表)。
国家留学基金委不直接受理个人申请。
3.受理单位应在2022年5月25日前审核材料,并将书面公函及推荐人选名单提交至国家留学基金委,通过信息平台提交申请人的电子材料。申请人的书面材料由受理单位留存,留存期限为2年。
推选单位需对申请人的政治思想、品行学风等严格把关,并在申请表主表单位推荐意见栏中对上述表现做出评价。
五、评审及录取
1.国家留学基金委对申请人进行笔试和面试,确定候选人后向有关国际组织推荐。笔试、面试时间将通过申请人电子邮箱通知本人。
2.国际组织将对推荐人选进行审定,确认录取人员名单及岗位安排。
3.国家留学基金委根据有关国际组织意见,确定资助名单并录取。
六、派出管理
被录取人员应按照《2022年国际组织实习项目选派管理办法》和本项目录取通知有关要求办理派出手续并按时派出。
七、咨询方式
联系电话:010-66093992/3552/3960
电子邮箱:gjzz@csc.edu.cn
通讯地址:北京市西城区车公庄大街9号A3楼13层国家留学基金委出国留学选培部
邮编:100044
校内咨询:国际处李老师86618081
人事处田老师86613532
八、申请时间流程

九、相关资料
(点击原文链接获取)
转自https://mp.weixin.qq.com/s/ksyzQAirqmcDuBphJph5Lg国际交流合作处